
2023全网咸鱼最新玩法单店铺日入300加
课程免费分享直接看!!!...

百度答题思路 零门槛操作 每天自动收益50-200+
今天给大家带来一个百度答题项目,可以轻轻松松月入1W+,目前这个项目在市场上收费几百到几千的都有,每天自动收益50-200+,操作非常简单,全程没有任何费用,零门槛操作,只要按照思路去操作,百分百能挣米。第一个、项目介绍某度答题项目就是某度...

一个营业执照注册30个公众号方法
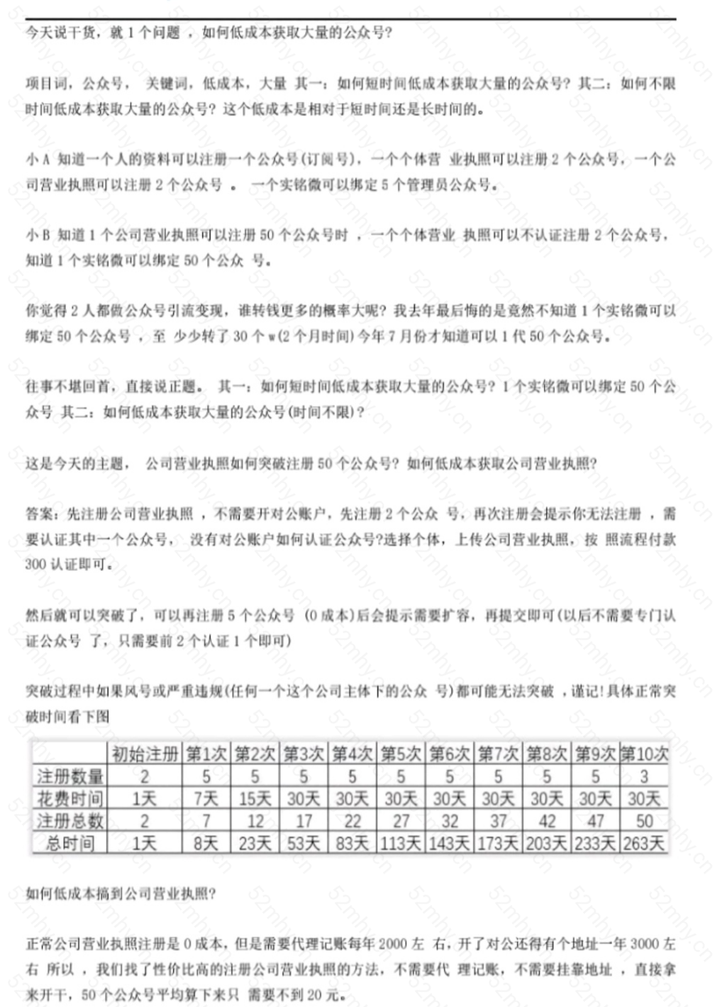
...

【游戏搬砖】外面收费998的端游原神软件
项目介绍:外面很多人需要原神代肝,目前市场是供不应求使用了这个软件,可以极大提高刷材料,过任务的速度,原来5分钟的不可跳过剧情,使用之后只需要几秒,并且秒找宝箱,神童等任务点一键传送等等不在话下。也就是说可以几分钟完成一个单子。电脑(电脑配...

AI智能卡通动漫虚拟人直播操作教程
Al智能卡通动漫虚拟直播间教程和软件,不用电脑,不用绿幕,手机简单搭建,可直播带货,可摆脱无人直播的烦恼,通过智能动态虚拟人物来实现无人直播,既能吸引观众粉丝,也不涉及直播违规,测试软件正常运行使用,可能部分功能需要付费,如果对于AI动漫直...

抖音黑科技无人直播自动带货项目
项目介绍:上下架商品自动讲解操作,自动直播伴侣开关播,全程不用管,理提前设置软件、素材,基本不会违规,可以长期玩,适用于多个类目,可以单品,可以混合商品。...

外面收费288的最新美团赔FU项目
教程全集的大概内容包括:1、操作思路2、话术,流程3、退款补偿等详细流程。.设备需求:手机...

彩虹云商城QQ微信素颜快捷登录设置教程,附QQ互联分发api平台地址
彩虹代刷网6.2版本开始新增了QQ快捷登录功能,这个功能出的还是非常好的,用户比较多的网站可能必须要启用这个功能了哟,就是因为方便,可以提高用户留存从而产生更多的回头客!详情介绍大家都知道,常规来说,QQ快捷登录需要在QQ互联...

2023年知乎好物赚佣保姆级教程
知乎好物带货赚佣金是个近几年比较火的项目,这个项目比较靠谱,第一批入行的大佬们比较好赚。现在要是继续用之前的方法,赚钱效果下滑严重。我这里分享一下自己摸索出来的最新的玩法,交个朋友,多交流才能进度。咱们开始进入正题吧。打开知乎网站随便找个...

小说推文/漫画项目,单号轻松日入500+
小说推文/漫画项目,单号轻松日入500+,0粉也可以做,高清素材每天更新+详细教程,小说推文-漫画项目申请介绍...
- 最近发表
- 1限时开放微信福利群聊 定时发放实物等福利
- 2三款游戏全自动搬砖玩法,收益稳定月入1W,支持多号矩阵批量放大,零经验小白也可以操作【揭秘】
- 3AI卖货最新教学,每天十几分钟,单账号轻松日入500+
- 4美团、携程、飞猪截图项目,一部手机在家做,不限接单量,一分钟三单,一小时120,一天500+
- 5公众号老年哲学鸡汤赛道,一个月涨粉3千,单篇阅读10万+(详细操作教程)
- 6无他相机 v7.0.2.162 去广告解锁高级版
- 7微信支付抽多笔立减共可减5亓
- 8淘宝闪购抽吃货豆兑18亓免单
- 9【风铃动漫】1.0.7 各题材资源丰富 无广告
- 10免费听书王V3.3.1 最新免费听书应用
- 11【优优兔影视】4.3.0 精选优质影视资源 清晰无广告
- 12【免费淘小说】10.5.2 汇聚全网小说资源 无广告
- 13小猪4K_3.1.0 提供海量4K超高清影视资源
- 14 【眼福】网红可可裸拍舞蹈小庚网专属福利 前10送实物福利
- 15AI小红书虚拟电商 标准化全流程 轻松月入过万
Copyright© XGW9.COM版权所有〖小庚资源网〗
〖恒创科技〗为本站提供专业云计算服务
本站发布的内容来源于互联网,如果有侵权内容,请联系我们删除!E-mail:xgzyw6@outlook.com
关于我们|我要投稿|免责声明|XML地图









